Instance Verification Kit (IVK)
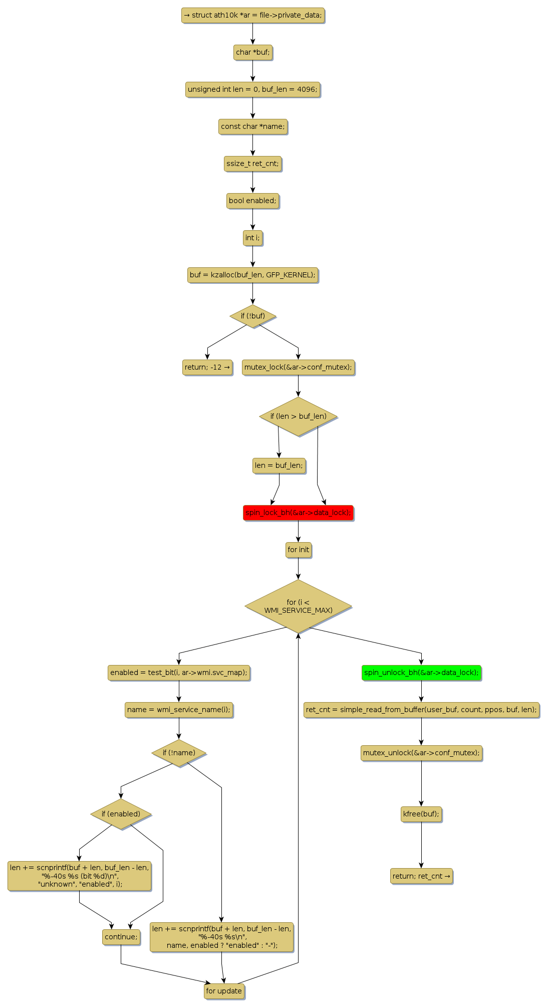
spin lock @ [4719+29+/linux-3.19-rc1/drivers/net/wireless/ath/ath10k/debug.c]
Instance Signature: data_lock
|
The Matching Pair Graph:
|
|
Function Name
|
Control Flow Graph (CFG)
|
Events Flow Graph (EFG)
|
Source Correspondence
|
|
ath10k_read_wmi_services
|
|
|
[4322+24+/linux-3.19-rc1/drivers/net/wireless/ath/ath10k/debug.c]
|